为深入贯彻落实习近平总书记关于退役军人工作重要论述和重要指示精神,进一步拓宽呼伦贝尔市优待路径,推动社会化拥军活动持续走向深入,营造全社会尊崇军人职业、尊重退役军人的浓厚氛围,春节期间,呼伦贝尔市各级退役军人事务部门动员社会各界积极为军人军属、退役军人和其他优抚对象提供更多优待优惠项目。
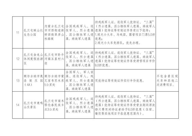
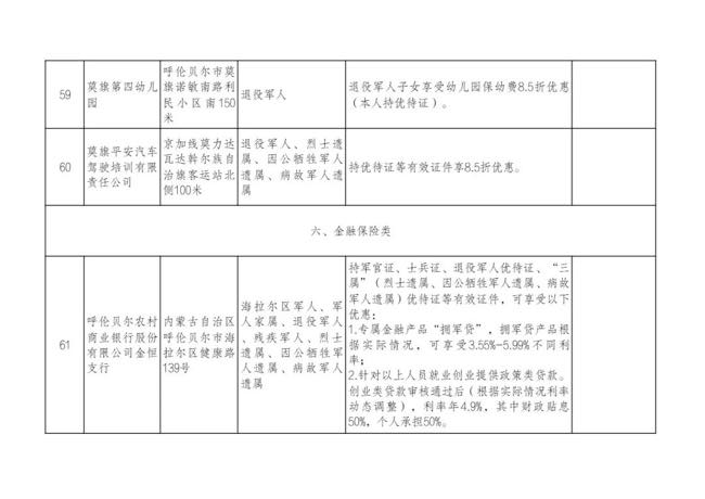
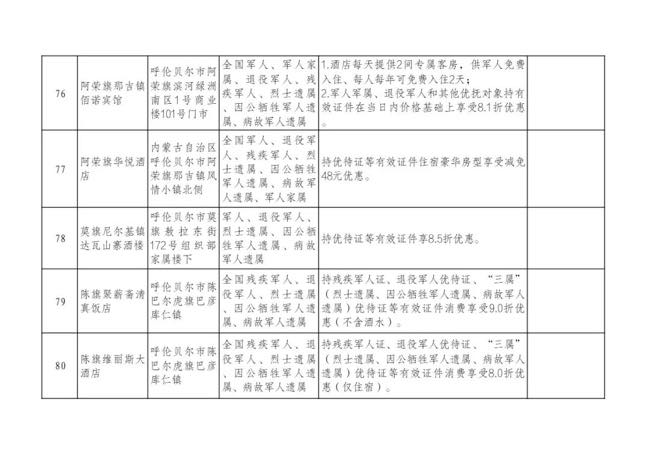
经各旗市区退役军人事务局推荐报送并严格审核梳理后,形成《呼伦贝尔市军人军属、退役军人和其他优抚对象优待优惠目录清单(第二批)》并向社会公开发布。此次发布的优待目录涵盖文化旅游、医疗健康、商超购物、教育培训等11个领域,127条优待优惠项目。
下一步,呼伦贝尔市退役军人事务局将继续动员全市社会各界,积极争取优待项目,不断拓展应用场景,持续提高优待证“含金量”。同时,也将持续关注优待优惠项目落实情况,并根据经营主体发生变化、是否落实优待承诺等情况进行动态调整,切实让广大军人军属、退役军人和其他优抚对象获得更多优待,努力让退役军人获得感成色更足。







































































蒙公网安备 15010202150834号