国家卫生健康委员会网站
内蒙古自治区人民政府网站
内蒙古自治区 网站
长者模式
部门网站导航
无障碍浏览
登录/注册
个人中心
×
自治区政府组成部门
发展和改革委员会
教育厅
科学技术厅
工业和信息化厅
民族事务委员会
公安厅
民政厅
司法厅
财政厅
人力资源和社会保障厅
自然资源厅
住房和城乡建设厅
生态环境厅
交通运输厅
水利厅
农牧厅
商务厅
文化和旅游厅
卫生健康委员会
退役军人事务厅
应急管理厅
审计厅
自治区直属特设机构
国有资产监督管理委员会
自治区直属机构
市场监督管理局
林业和草原局
广播电视局
体育局
统计局
能源局
地方金融监督管理局
人民防空办公室
医保局
信访局
搜本站
搜本站
搜平台
搜索
list
首页
新闻中心
政务公开
就医指导
数据发布
互动交流
党建工作
专题栏目
首页
互动交流
主任信箱
在线咨询
投诉举报
意见征集
在线调查
政策问答库
政策问答库
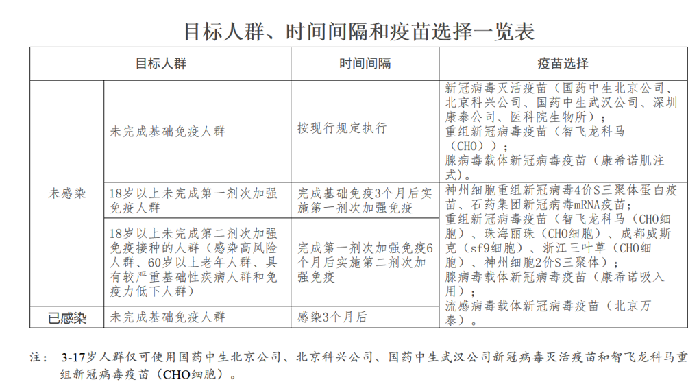
新冠病毒感染疫情疫苗接种工作方案中的目标人群、间隔时间、疫苗选择有哪些要求?
发布时间: 2023-04-17 09:25
分享到:
根据《关于印发应对近期新冠病毒感染疫情疫苗接种工作方案的通知》规定,新冠病毒感染疫情疫苗接种工作方案中的目标人群、间隔时间、疫苗选择事项如下表所示:
打印
关闭
信息来源: 内蒙古自治区卫生健康委员会
map