| 索 引 号 | 主题分类 | 科技、教育 \ 教育 | |
| 发布机构 | 自治区人民政府办公厅 | 文 号 | 内政办发〔2021〕65号 |
| 成文日期 | 2021-10-22 |
| 索 引 号 | |
| 主题分类 | 教育 |
| 发布机构 | 自治区人民政府办公厅 |
| 文 号 | 内政办发〔2021〕65号 |
| 成文日期 | 2021-10-22 |
各盟行政公署、市人民政府,自治区各委、办、厅、局,各大企业、事业单位:
经自治区人民政府同意,现将《内蒙古自治区“十四五”教育事业发展规划》印发给你们,请结合实际,认真贯彻落实。
2021年10月22日
(此件公开发布)
内蒙古自治区“十四五”教育事业发展规划
目 录
第一章 基础背景
第一节 “十三五”时期发展情况
第二节 “十四五”时期面临形势
第二章 总体要求
第一节 指导思想
第二节 基本原则
第三节 主要目标
第三章 主要任务
第一节 全面落实立德树人根本任务
第二节 全面构建高质量教育发展新格局
第四章 重点举措
第一节 着力加强教育服务能力
第二节 着力深化教育领域改革
第三节 着力强化教育基础保障体系建设
第五章 组织保障
第一节 加强党对教育工作的全面领导
第二节 加强党的基层组织建设
第三节 加强高素质专业化干部队伍建设
第四节 加强抓落实长效机制建设
为加快推进全区教育现代化,依据《中华人民共和国国民经济和社会发展第十四个五年规划和2035年远景目标纲要》《中国教育现代化2035》和《内蒙古自治区国民经济和社会发展第十四个五年规划和2035年远景目标纲要》《内蒙古教育现代化2035》,以及教育部关于教育事业发展“十四五”规划的相关部署要求,结合自治区实际,制定本规划。
第一章 基础背景
第一节 “十三五”时期发展情况
“十三五”时期是我区教育发展取得显著成效的五年。面对经济社会发展新形势和人民群众新需求、新期盼,全区认真贯彻习近平总书记关于教育的重要论述和党中央决策部署,全面落实全国、全区教育大会精神,汇集各方力量,深化改革发展,精准施策、提升质量、促进公平,教育综合水平迈上新台阶。
各类教育协调发展。完成第二期、第三期学前教育行动计划,推进城镇小区配套幼儿园治理,全区学前三年毛入园率达到94.4%,普惠性幼儿园覆盖率达到85.5%。有序推进义务教育均衡发展,全区102个旗县(市、区)通过全国义务教育发展基本均衡县评估认定,九年义务教育巩固率达到93.0%。高中阶段普及水平稳中有升,毛入学率达到94.6%。普通高中多样特色发展,中职基础地位进一步夯实,现代职业教育体系日趋完善。启动实施“双一流”建设,高等教育内涵发展深入推进,高等教育毛入学率达到45.2%。特殊教育保障能力持续增强,实现了30万人口以上旗县(市、区)设置一所特殊教育学校的目标。继续教育加快发展,为建设学习型社会奠定了坚实基础。
教育质量稳步提升。公办幼儿园在园幼儿占比达到55.0%。农村牧区中小学校办学条件得到明显改善,城镇学校大班额和超大班额全面消除。自治区示范性普通高中达到72所,教学质量稳步提升。职业教育基础能力建设持续推进,校企合作办学广泛开展,建成国家示范和骨干高职学校4所、国家示范中职学校21所、自治区示范性高职学校15所,1所高职学校入选中国特色高水平高职学校建设计划单位,2所高职学校入选中国特色高水平专业群建设计划单位。全区入选国家级一流本科专业建设点96个、立项建设自治区一流学科16个,新增博士学位授予单位2个、新增硕士学位授予单位3个,一级学科博士学位授权点增加到47个、一级学科硕士学位授权点增加到160个、硕士专业学位授权点增加到116个。内蒙古大学成为“部区合建”高校,生物学入选国家一流学科建设计划。
教育服务能力显著提高。全区普通高等教育培养本科及以上毕业生32.9万人,职业教育平均每年为社会培养近12万名技术技能型人才、培训22万名城乡劳动力。高校创新能力明显增强,内蒙古大学获批“省部共建草原家畜生殖调控与繁育国家重点实验室”,实现了我区高校国家重点实验室零的突破;建成省部级重点实验室、工程研究中心、人文社会科学基地等创新平台260个;高校获自治区科技进步奖、社会科学奖占比达到25.0%、75.0%。深入推进“一带一路”教育行动,举办2所孔子学院和1个孔子课堂。
教育综合改革有序推进。持续推进“放管服”改革,出台《普通高等学校内设机构设置标准指导意见》等22项改革举措,下放了高校教师职称评审权,扩大了高校人事及财务自主权等。印发《内蒙古自治区考试招生制度改革实施方案》,规范高考加分项目。开展中小学校外培训机构专项治理,定期发布培训机构黑白名单。推进“互联网+ ”,完善办理流程和服务指南。持续推进校园足球改革,基本形成政府主导、全面普及、全面动员、全面发展的良好格局和蓬勃态势。
教育保障能力明显增强。教育经费投入不断加大,“十三五”期间全区财政性教育经费达到3537亿元,年均增长4.2%。2020年财政性教育经费达到778亿元,较2015年增加144亿元。实施学前教育行动计划、全面改善贫困地区义务教育薄弱学校基本办学条件、义务教育薄弱环节改善与能力提升、高中阶段普及攻坚等工程,学校、幼儿园基础设施进一步完善。实施教师教育振兴计划,教师整体素质持续提升,乡村教师队伍建设得到加强。以“三通两平台”为主要标志的教育信息化工作取得突破性进展,中小学校全部接入100M以上网络带宽,学校网络教学环境大幅改善,“三个课堂”得到有效应用,优质数字教育资源日益丰富,教师和教育行政管理者的信息化意识与应用能力显著增强。
党的建设和思想政治工作全面加强。深入推进习近平新时代中国特色社会主义思想进学术、进学科、进课程、进培训、进读本,师生增强“四个意识”、坚定“四个自信”、做到“两个维护”的自觉性不断提升。落实党委领导下的校长负责制,坚持“五化协同、大抓基层”,开展“三抓三促进”提质攻坚行动,实施“对标争先”建设,“双带头人”配备率达到100%。深化“三全育人”综合改革,建设思政创新中心、网络中心和队伍培训中心,加快“课程思政”改革,高校思想政治工作水平持续提升。建立多方协同、上下联动、运行顺畅的高校安全工作体系,落实意识形态工作责任制,高校和谐稳定的局面进一步巩固。
第二节 “十四五”时期面临形势
从国际来看,当今世界正经历百年未有之大变局,新一轮科技革命和产业变革深入发展,国际力量对比深刻调整,新冠肺炎疫情影响广泛深远,世界进入动荡变革期,人才竞争和教育竞争日趋激烈。互联网、人工智能等新技术的发展正在不断重塑教育形态,知识获取方式和传授方式、教和学关系正在发生深刻变革。必须抓住机遇,超前布局,以更高远的历史站位、更宽广的国际视野、更深邃的战略眼光,加快推进教育现代化。
从国内来看,“十四五”时期是开启全面建设社会主义现代化国家新征程、向第二个百年奋斗目标进军的第一个五年。我国已经进入高质量发展阶段,立足新发展阶段、贯彻新发展理念、构建新发展格局,教育的基础性、先导性、全局性地位和作用更加凸显,人民群众对公平优质教育的需求更加迫切。新发展理念对加快转变教育发展方式提出新任务,必须大力推进教育理念、内容、方法的改革创新,让创新成为教育发展第一动力,协调成为教育发展重要抓手,绿色成为教育发展普遍形态,共享成为教育发展价值取向。在畅通国内大循环、打造开放的国内国际双循环的各个环节,在促消费、惠民生、调结构、增后劲的多个领域,都需要教育体系提供高质量的人才和科技支撑。
从内蒙古来看,“十四五”时期,是内蒙古走好以生态优先、绿色发展为导向的高质量发展新路子,实现新的更大发展的关键时期。自治区党委十届十三次全会确定坚持以人民为中心的发展思想,明确“两个屏障”“两个基地”和“一个桥头堡”的战略定位,对建设高质量教育体系提出了新要求。自治区提出全面提升科技创新能力、构建国土空间开发保护新格局、统筹区域差异化协调发展等重大部署,亟需实现教育体系与科技体系、产业体系、社会体系的有机衔接,加快提高教育事业尤其是高等教育和职业教育服务经济社会发展的能力。全区经济社会进入新发展阶段,新型城镇化和人口老龄化加快对教育资源供给提出新要求,亟需补齐短板与做强长板同步、区域统筹与城乡融合同向,更好发挥教育服务国计民生的作用。紧紧围绕巩固拓展脱贫攻坚成果、实施乡村振兴、扎实推进“六稳”“六保”等决策部署,亟需创新教育发展思路举措,以期不断增强人民群众的获得感。
从教育领域来看,随着我国基础教育普及程度进一步提高,高等教育迈入普及化阶段,我国教育事业发展进入新的历史阶段,建设高质量教育体系成为教育改革发展的新目标,向教育强国迈进成为教育改革发展的新使命。面对人民群众对教育需求的日益多样化,顺应人民群众的期盼,补齐教育发展短板,加快发展更高质量、更加公平、更具个性的终身教育体系尤为迫切。优先发展教育,构建现代教育体系,建设学习型社会,大力开发人力资源,培养大批创新人才,成为经济社会实现高质量发展、可持续发展的关键。
面对新形势、新任务和新要求,我区教育发展不平衡、不充分的问题仍然比较突出。在教育理念方面,德智体美劳全面发展的教育理念尚未牢固树立,素质教育推进缓慢,应试教育问题仍比较突出;在教育质量方面,基本公共教育服务均等化水平特别是优质教育资源的供给有待进一步提升,职业教育、高等教育人才培养水平和适应经济社会发展能力需进一步提高;在教育保障方面,教师队伍数量质量与支撑高质量教育体系建设还不相适应,一般公共预算教育经费占一般公共预算支出比例较低;在教育改革方面,教育评价科学性、专业性、客观性还有待提高,教育督导体制机制还不够健全,“放管服”改革不够有力,教育治理体系有待进一步健全,教育治理能力有待进一步提高,等等。
综上,未来五年,我区教育事业仍将处于重要的发展机遇期,必须坚持目标导向、问题导向与结果导向相统一,遵循教育规律,从自治区实际出发,不断提高贯彻新发展理念、服务新发展格局的能力和水平,加快构建高质量教育体系,谱写内蒙古教育新篇章。

第二章 总体要求
第一节 指导思想
高举中国特色社会主义伟大旗帜,以习近平新时代中国特色社会主义思想为指导,全面贯彻党的十九大和十九届二中、三中、四中、五中全会精神,全面贯彻习近平总书记关于教育的重要论述和对内蒙古重要讲话重要指示批示精神,全面贯彻党的教育方针,全面贯彻全国教育大会和中央民族工作会议精神,坚持社会主义办学方向,坚持和加强党对教育工作的全面领导,坚持教育优先发展,坚持教育为人民服务、为中国共产党治国理政服务、为巩固和发展中国特色社会主义制度服务、为改革开放和社会主义现代化建设服务。落实立德树人根本任务,铸牢中华民族共同体意识,深化新时代教育评价改革,推进教育治理体系和治理能力现代化。落实全区教育大会安排部署,优化布局、促进公平、补齐短板,建设高质量教育体系,办人民满意的教育,培养德智体美劳全面发展的社会主义建设者和接班人,为内蒙古经济社会发展提供更有力的人才支撑和智力保障。
第二节 基本原则
——坚持立德树人,全面发展。把党的政治领导、思想领导、组织领导贯穿教育管理全过程。把立德树人作为教育的根本任务,以铸牢中华民族共同体意识为主线,遵循教育教学规律和学生成长规律,全面加强社会主义核心价值观教育,全面推进素质教育,促进学生德智体美劳全面发展。
——坚持质量为先,创新发展。切实转变教育发展理念和方式,推动质量变革、效率变革、动力变革,构建教育发展新格局。加大投入,固根基、扬优势、补短板、强弱项,扩大优质教育资源供给,缩小城乡、区域教育发展差距,促进教育公平均衡。创新教育教学方式,推进新技术与教育教学深度融合,促进各级各类教育高质量发展,提升人民群众教育获得感、幸福感。
——坚持优化结构,协调发展。主动适应自治区经济社会发展新要求,推动教育体系与产业体系、社会体系、科技体系等有效衔接。统筹各级各类教育,优化学校布局、学科专业结构,促进职业教育和普通教育、学历教育和非学历教育等互相促进、有机衔接、协调发展。深化区域教育协作,增强教育服务区域发展能力。
——坚持深化改革,开放发展。以深化新时代教育评价改革为引领,坚持把深化教育领域综合改革作为推进教育现代化的根本动力,准确把握各项改革的关联性,系统、协同、整体推进教育事业改革发展。坚持开放促改革、促发展,统筹利用国际国内教育资源,畅通国际国内教育循环,积极开展教育交流与合作,凝聚优质资源,以改革开放激发教育发展活力。
第三节 主要目标
到2025年,教育结构更加优化,教育发展综合水平明显提升,人才培养水平和教育服务经济社会发展能力显著增强,技能型社会、学习型社会建设加快推进,基本建成制度更加完备、结构更加优化、保障更加全面、服务更加高效的高质量教育体系。
基本公共教育服务优质均衡发展。优化供给结构,基本实现办学条件标准化,初步建立优质均衡的基本公共教育服务体系,稳步提高基础教育普及水平和质量。巩固提高学前教育普及水平,扩大普惠性学前教育资源,科学保教水平稳步提升,到2025年,普惠性幼儿园覆盖率、公办幼儿园在园幼儿占比分别稳定在85%、55%以上。加大公办义务教育学校建设力度,城乡义务教育一体化发展,均等化水平明显提高,20%左右的旗县(市、区)通过国家义务教育优质均衡发展县验收。实现普通高中教育特色、多样发展,自治区级示范高中在校生占比达到55%以上。坚持男女平等,保障妇女儿童和残障儿童少年接受教育的权利。健全全民终身学习服务体系。
职业教育服务能力显著提升。进一步夯实职业教育基础,补齐基础能力短板,扩大优质职业教育资源供给,加大“双高计划”建设力度,建成一批高水平职业院校和专业,学历教育与职业培训能力进一步增强,形成中职、高职、职业本科等多层次相衔接培养模式,人才培养质量显著提升。
高等教育提质创新能力明显加强。加大“双一流”“双万”建设力度,建成一批一流学科和一流专业,建设一批科技创新平台和新型智库,加强基础和应用研究,优化高校科技创新体系,高等教育分类发展的格局基本形成,高等学校原始创新能力稳步提升,支撑经济社会发展能力显著增强。
教育保障水平全面提高。科学教育理念全面树立,德智体美劳五育并举的教育体系更加健全,素质教育全面发展。师德师风建设进一步加强,师资队伍结构进一步优化,教师综合素质和专业化水平大幅提升。各级财政一般公共预算教育支出逐年只增不减,在校生人数平均的一般公共预算教育支出逐年只增不减,教育经费保障能力不断加强,管理水平进一步提升。教育信息化基础设施更加完善,5G、人工智能、大数据等新技术在教育领域得到进一步应用,优质数字教育资源普惠共享水平稳步提高。
教育治理体系和治理能力现代化水平进一步提高。教育管理体制和学校内部治理结构日臻完善。学校依法自主办学权利得到更好保障,社会广泛参与支持教育的机制、渠道更加完善。依法治校机制不断健全完善,教育行政权力更加公开透明。现代教育督导体系初步形成,教育督导法制化、专业化、现代化水平进一步增强。

第三章 主要任务
第一节 全面落实立德树人根本任务
1.加强以习近平新时代中国特色社会主义思想铸魂育人
加强宣讲阐释。着力抓好习近平新时代中国特色社会主义思想的宣讲阐释,深刻领会习近平总书记关于教育的重要论述精神,推动教育战线准确理解把握理论体系的科学内涵和精神实质,进一步把思想和行动统一到党中央各项决策部署上来;着力宣讲教育是国之大计、党之大计的重要地位,宣讲党的十八大以来教育改革发展取得的历史性成就,充分激发教育系统的责任感、使命感、紧迫感和荣誉感;着力宣讲加快教育现代化的战略部署,推动教育战线以凝聚人心、完善人格、开发人力、培育人才、造福人民为抓手,加快推进教育现代化和教育高质量发展。以习近平新时代中国特色社会主义思想铸魂育人为主线,持续完善教材体系、教学体系,并将其有效转化为学生的知识体系、价值体系,讲深讲准、阐明阐透教材所体现的党的理论创新、中国特色社会主义实践和马克思主义理论研究的最新成果。
融入课堂教学。认真贯彻落实《中共中央关于全面加强新时代少先队工作的意见》以及自治区党委教育工作领导小组《关于进一步加强和改进中小学思想政治理论课建设的意见》《关于进一步加强和改进高校思想政治理论课建设的若干举措》,把习近平新时代中国特色社会主义思想作为大中小学思政课建设的主线,推进习近平新时代中国特色社会主义思想融入小学及初中阶段“道德与法治”、高中阶段“思想政治”、大学阶段“思想政治理论”课程,用好习近平新时代中国特色社会主义思想大中小学专题教育读本。在高校开好“习近平新时代中国特色社会主义思想概论”“习近平总书记关于教育的重要论述研究”课程。将“四史”教育融入大中小学思政课,建设一批“四史”选修课。
推进入脑入心。持续深化“三全育人”综合改革,把立德树人融入思想道德教育、文化知识教育、技术技能培养、社会实践教育等各环节。大力开展理想信念、社会主义核心价值观、民族团结进步、中华优秀传统文化、革命传统、文明素养等教育,组织优秀辅导员、优秀大学生宣讲团、“红领巾”巡讲团等开展“线上巡礼、线下巡讲”活动,充分挖掘课内课外蕴含的丰富教育元素,引导学生学思践悟,推进理想信念教育常态化,构建爱国主义教育长效机制。
2.加强铸牢中华民族共同体意识教育
强化融入。学习贯彻习近平总书记关于加强和改进民族工作的重要思想,完整准确全面把握习近平总书记在中央民族工作会议上的重要讲话精神,培养学生树立正确的国家观、民族观、历史观、文化观、宗教观,牢固树立休戚与共、荣辱与共、生死与共、命运与共的共同体理念,让 “三个离不开”“五个认同”思想和守望相助理念深深扎根心中。依据国家课程标准及相关教材,在中小学开设民族团结进步教育专题课(各学段不少于12课时),并在各学科教学中有机融入铸牢中华民族共同体意识教育内容。在高校设立“铸牢中华民族共同体意识”教研室,组织编写课程大纲和教学案例,开设铸牢中华民族共同体意识课程,并将铸牢中华民族共同体意识教育融入到马克思主义理论课、形势与政策课和相关专业课程中,落实到课程思政中。加强铸牢中华民族共同体意识研究基地建设。
强化实践。制定实施《关于在全区青少年中全面深入持久开展铸牢中华民族共同体意识教育行动方案(2021-2025年)》,扎实开展以铸牢中华民族共同体意识教育为主线的民族团结进步教育。组织好“民族团结进步月”“手拉手心连心,中华民族一家亲”等主题教育活动;建立铸牢中华民族共同体意识教育实践基地,发挥基地实践育人功能;在校园、图书馆、教室、宿舍等场所,展示体现中华优秀传统文化、社会主义核心价值观、民族团结进步内容的作品,积极营造弘扬民族团结进步的良好氛围。积极推进各民族学生同校共班,开展形式多样的民族团结联谊活动,促进各民族学生共学共进、交往交流交融。
3.加强国家通用语言文字推广使用
全面推行使用国家统编教材。2021年秋季学期起,全区民族语言授课学校小学一、二年级全部使用统编《道德与法治》《语文》教材,并使用国家通用语言文字教学;初中一、二年级全部使用统编《道德与法治》《语文》《历史》教材,并使用国家通用语言文字教学。从2022年秋季学期起,高中一年级全部使用统编《思想政治》《语文》《历史》教材,并使用国家通用语言文字教学。2023年初中毕业生中考时《道德与法治》《语文》《历史》使用国家通用语言文字命题、答卷。2025年高中毕业生高考时,《思想政治》《语文》《历史》涉及高考的考试科目使用国家通用语言文字命题、答卷。
坚定不移推广普及国家通用语言文字。贯彻落实《内蒙古自治区实施<中华人民共和国国家通用语言文字法>办法》,引导师生牢固树立国家通用语言文字是国家主权象征和推广普及国家通用语言文字是宪法规定责任义务的意识,全面加强国家通用语言文字教育,深入推进中华语言文化资源保护工程,建设一批国家通用语言文字推广基地。聚焦农村牧区、聚焦重点人群、聚焦均衡发展,持续加大国家通用语言文字推广力度,全力推进国家通用语言文字普及攻坚工程,大幅提高农村牧区国家通用语言文字普及程度和水平。实现学前儿童学会国家通用语言,民族语言授课学校初中毕业生基本掌握和使用国家通用语言文字、高中毕业生熟练掌握和使用国家通用语言文字。到2025年,全区国家通用语言普及率达到85%,全面完成高校、中小学和幼儿园达标校(园)建设验收工作。
保障国家通用语言文字教育教学质量。建立健全语言文字工作机制,加强语言文字干部队伍培养,配足配齐工作人员,提高语言文字工作治理能力和水平。加强国家统编教材教师和教研员队伍建设,开展分层分类教师全员培训,切实提高教师使用国家通用语言文字能力和教育教学水平。严格教师准入,落实教师国家通用语言水平达标要求,利用3年时间实现教师国家通用语言水平达到规定等级认定标准。用好国家资源,组织实施我区“基础教育国家通用语言文字能力提升项目”,在民族语言授课中小学(幼儿园)建设备课授课和国家通用语言文字学习系统。开发自治区网络教学资源和线上“同步课堂”,开播“优课在线”,增加优质配套教学资源供给。修订完成全区义务教育阶段课程实施方案,足额安排三科统编教材课时。建立教研包联指导制度,常态化开展学情分析、教学指导和质量监测。完善各级语言文字工作报告制度,逐级建立完善将语言文字事业纳入各级政府及领导干部法治教育及考核的常态化工作机制。
突出中华优秀语言文化亮点。创新语言文字工作平台、活动和形式,打造汉字听写大会、中华诗词大会、中华经典诵写讲大赛等特色活动,打造以传承弘扬中华优秀传统文化、革命文化和社会主义文化为重点的文化品牌。科学保护各民族语言文字,尊重和保障少数民族语言文字学习使用。加强中华优秀语言文化的研究阐释、教育传承、资源建设,创新开展“经典润乡土”计划。
4.加强大中小学一体化思政课体系建设
加强整体衔接。按照循序渐进、螺旋上升的原则,对大中小学德育目标进行一体化设计,小学阶段重在培养学生的道德情感,初中阶段重在打牢学生的思想基础,高中阶段重在提升学生的政治素养,大学阶段重在增强学生的使命担当。统筹构建一体化课程教学体系、教材体系、队伍体系、教研科研体系、教育评价体系和组织保障体系。
加强课程建设。着力构建以习近平新时代中国特色社会主义思想为核心内容的特色思政课程群。发挥好思政课作为立德树人关键课程作用,推进全国深化新时代思政课改革创新先行试点工作。以铸牢中华民族共同体意识为主线,制定《内蒙古自治区加强和改进新时代大中小学思政课一体化建设实施方案》。成立高校、中小学思政课教学指导委员会和一体化建设专家指导委员会。建立高校校际合作和大中小学“手拉手”集体备课机制,推动课程建设、科研攻关、队伍发展、实践研修、互促互学。建设自治区思政课教学资源平台、教学虚拟仿真中心等项目,加强大中小学思政课一体化建设科学研究。挖掘所有课程育人功能,促进思政课程与课程思政、课内教育与课外教育有机衔接,使各类课程思政与思政课程同向同行,形成协同效应。设立课程思政教育教学改革创新项目,培育一批课程思政示范单位、示范团队和学科德育示范课程。实施课程思政综合改革试点,持续举办全区高校思政课程和课程思政教学技能大赛,打造一批精品课程。
加强学科建设。推进本科高校马克思主义学院优质化建设,推进高职学校思政课机构标准化建设。持续培育5个左右自治区级重点示范马克思主义学院,形成重点引领、示范带动、辐射全体的格局。持续优化马克思主义学科结构布局,新增一级学科博士学位授权点1-2个、一级学科硕士学位授权点2-3个。扩大马克思主义理论学科硕士研究生招生规模,每年招收中小学思政课教师不低于10人。组织高校思政骨干在职攻读博士专项计划,争取扩大内蒙古大学该项计划招生规模,推动马克思主义理论专业本硕博一体化培养,加大高层次人才引进和培养力度。
加强队伍建设。严格落实部署要求,配齐配强专职辅导员和思政课教师,完善发展体系,建立健全职级职称“双线”晋升办法。选树师德标兵、优秀德育工作者、辅导员年度人物、思政课名师等先进典型。建设一批大中小学思政课名师工作室,实施中青年骨干队伍建设项目和思政精品项目,举办辅导员职业能力大赛和思政课教学技能大赛。设立覆盖东中西片区的大中小学思政课教师培训研修基地,每3年对中小学思政课教师进行一轮集中脱产培训。启动思政课教师专业发展一体化团队建设试点,持续提升思政课教师队伍素质能力和专业水平。

5.加强学生思想政治工作和校园文化建设
推进以文化人。不断加强学校思想政治工作,推动思想政治工作体系贯穿教学体系、教材体系、管理体系,切实提升思想政治工作质量。引导师生坚持增进共同性、尊重包容差异性的民族工作重要原则,正确把握中华文化和各民族文化的关系,正确把握共同性和差异性的关系,促进各民族师生交往交流交融。建设以社会主义核心价值观为引领、铸牢中华民族共同体意识为主线的校园文化,实施“铸魂育人培根工程”五年行动。在中小学开展“从小学四史,永远跟党走”“开学第一课”等活动,职业院校开展“文明风采”等德育实践活动,高校开展“同上思政大课”“奋斗的我 最美的国”新时代先进人物进校园等活动。加强校园原创文化精品创作与推广,打造礼敬中华优秀传统文化、高雅艺术进校园等品牌。加强学生生态文明教育,推进绿色校园创建。推动节约型校园建设,开展节水节粮节电活动。落实《大中小学国家安全教育指导纲要》,制定《内蒙古自治区大中小学国家安全教育实施方案》,构建国家安全教育体系,全面增强学生国家安全意识。
推进网络育人。增强易班网、自治区级思政网络阵地的示范性、引领性和辐射度,办好大学生网络文化节和高校网络教育优秀作品推选展示活动。实施新媒体育人项目,制作传播贴近学生特点的网络产品。完善新媒体管理办法和优秀网络文化成果评价办法。
推进实践育人。在综合实践活动等课程中统筹安排落实好少先队活动,强化少先队实践育人作用。抓好学生社会实践、志愿服务和文明校园建设。积极推进青少年科学兴趣与素养培育工作。发挥好大学生年度人物、“桃李之星”等典型引领作用。扩大“三全育人”综合改革试点学校范围,形成一批可推广、可借鉴的经验成果。

6.加强学生综合素质提升
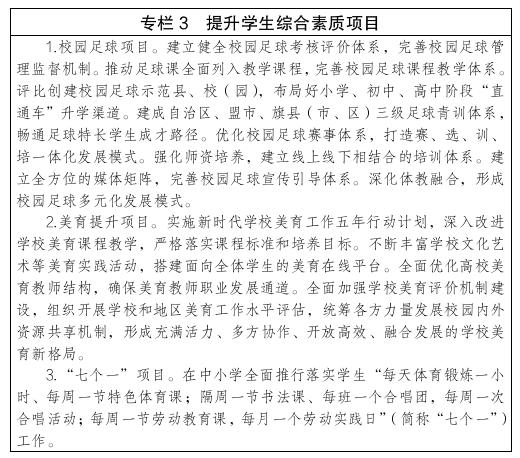
加强和改进体育。开齐开足上好体育课,配齐配强体育教师,全面落实校内“每天锻炼一小时、每周一节特色体育课”,引导推动学生每天校外体育活动一小时,推进“健康知识+基本运动技能+专项运动技能”教学模式,不断优化教学理念、课程体系和教学训练方法,确保学生学会1至2项运动技能。强化常赛机制,优化拓展县域专项“满天星”训练营。完善体教融合协同机制,健全完善学校优秀足球运动员升学“直通车”机制,以校园足球改革为引领,打造我区足球青训体系新模式。推动学校体育教学、训练、竞赛等改革,构建学校经常性体育竞赛制度。优化中考体育测试内容、方式和计分方法,将初中学生平时体质健康水平测试成绩纳入中考体育考试分值并提升分值。落实高中学业水平考试体育科目考试要求,加强大学生体育评价机制建设,探索在高等教育所有阶段开设体育课程。持续推进各级各类学校体育赛训场馆建设。
加强和改进美育。积极推进美育评价机制改革,实施学校美育工作行动计划,组织开展学校和地区美育工作水平评估。推进美育评价机制改革,探索将艺术类科目纳入中考改革。开齐开足美育课,完善“艺术基础知识基本技能+艺术审美体验+艺术专项特长”教学模式,帮助学生掌握1至2项艺术技能。推动高校将公共艺术课程与艺术实践纳入人才培养方案,实行学分制管理。制定艺术类学科专业建设规划,依托“双万计划”争创艺术类国家级一流专业建设点。改进高校艺术师范专业人才培养模式,启动我区美育卓越教师培养计划。改进高校艺术类专业考试招生录取模式,实施“美育浸润行动计划”,组织高校定向精准帮扶薄弱地区。构建艺术实践“勤练”“常演”机制,推广艺术展演等团体性实践活动,持续实施“高雅艺术进校园”和“学校美育石榴籽计划”,持续建设自治区级美育示范校和中华优秀传统文化传承基地。统筹构建校内外资源共享机制,组建各级美育指导委员会、研究中心、校外教学实践联盟或联合会。
加强和改进劳动教育。分学段落实《大中小学劳动教育指导纲要》,中小学设立劳动教育必修课程,全面落实“每周一节劳动教育课、每月一个劳动实践日”;职业院校以实习实训课为主要载体,开展劳动教育;高等学校明确主要依托课程开展劳动教育。将学生劳动素养纳入大中小学生综合素质评价体系,建立劳动教育任务清单,加强学生生活实践、劳动技术和职业体验教育。推进劳动教育协同育人机制,建立学校为主导、家庭为基础、社会为支撑的“劳动+”模式,促进中小学家庭劳动教育日常化、学校劳动教育规范化、社会劳动教育多样化发展。健全劳动教育保障机制,加强学校和实践基地师资队伍建设,提升劳动教育专业化水平,规范管理中小学生研学实践活动,大力推进大学生创新创业和社会实践活动。

加强和改进学校公共卫生能力建设和学生安全健康教育。建立健全教育、卫健、疾控融合机制,完善学校卫生应急突发机制,规范中小学校医室(保健室)和高校校医院建设,多途径解决校医短缺、技术力量不足等问题,配齐配强健康教育人员,从根本上提升学校公共卫生保障能力和教育能力。全面实施学生体质健康监测制度,探索纳入学生综合素质评价体系。广泛深入开展安全教育、应急教育,加强未成年人人身安全、自我保护等安全意识,完善突发情况日常演练和应对机制,提升学生的安全防范意识和自防自救能力。广泛深入开展校园爱国卫生运动,持续发力做好儿童青少年近视综合防控工作。面向全体学生开展精神卫生和心理健康教育,规范发展心理健康教育服务。加强师生人文关怀和心理疏导,完善学生心理健康预警、干预和转介机制。

第二节 全面构建高质量教育发展新格局
1.以普惠为主线推进学前教育高质量发展
普及优质普惠的学前教育。实施第四期学前教育行动计划,科学规划幼儿园布局,调整办园结构。将普惠性幼儿园建设纳入城乡公共管理和公共服务设施统一规划,列入本地区控制性详细规划和土地招拍挂建设项目成本;完善城镇小区配套幼儿园监管机制,确保老旧小区改造、新区开发和居住地建设、易地扶贫搬迁时配建幼儿园,并办成公办园或普惠性民办园。逐年安排建设一批普惠性幼儿园,重点扩大农村牧区、脱贫地区、新增人口集中地区普惠性资源配置。加强农村牧区普惠性幼儿园或学前教育服务点建设,有需要的苏木乡镇至少办好1所公办幼儿园。
全面提高保教质量。遵循幼儿身心发展规律,树立科学保教理念,坚持以游戏为基本活动,促进幼儿快乐健康成长。建立幼儿园与小学有效衔接机制,推动幼小双向衔接。建立和完善覆盖城乡公办民办幼儿园的教研指导责任区制度,完善年检及备案公示制度。实施县域学前教育普及普惠督导评估,落实幼儿园保教质量评估指南。完善学前教育教研体系,充分发挥城镇优质幼儿园和农村乡镇中心园的辐射带动作用,加强对薄弱园的专业引领和实践指导。

2.以提升均衡化水平为主线推进基础教育高质量发展
推进义务教育优质均衡发展。完善优化城乡义务教育学校规划布局,推动城乡义务教育一体化发展,加强学位紧缺城镇公办义务教育学校建设,增加公办义务教育学位供给,扩大优质公办义务教育资源,增强城镇公共教育服务保障能力。全面规范民办义务教育发展,实施义务教育的公办学校不得举办或者参与举办民办学校,也不得转为民办学校;自治区域内民办义务教育在校生规模占比控制在5%以内,旗县(市、区)域内民办义务教育在校生规模占比控制在15%以内。积极推进“集团化”“联盟制”办学,统筹校际师资配备,完善联合教研制度,促进优质教育资源共享。支持革命老区、少数民族聚居地区、边境地区、偏远农村牧区等教育发展,扶持建设一批高水平中小学,提升基础教育教学质量,提高教育管理水平。
加强农村牧区留守儿童心理辅导、法治教育和安全教育。常态化开展“控辍保学”工作,提高义务教育巩固水平。鼓励具备条件的旗县(市、区)积极申报义务教育优质均衡发展评估认定,实施县域义务教育优质均衡发展省级督导评估,力争到2025年义务教育优质均衡旗县(市、区)比例达到20%。在部分盟市探索推进盟市域内义务教育优质均衡发展。
切实提高义务教育课堂教学质量。加强教学管理,统筹制定教学计划,优化教学方式,重视情境教学,融合运用传统与现代技术手段,构建以学生为本的新型教学关系。
全面规范义务教育办学行为。坚持公平公正,全面规范招生管理,实行阳光招生,落实以居住证为主要依据的随迁子女入学政策,保障进城务工人员随迁子女入学待遇同城化,落实优抚对象子女、引进高端人才子女入学优待政策。克服以分数贴标签的不科学做法,树立科学成才观,严禁以下达升学指标或片面以升学率来评价学校和教师。依法依规规范民办学校和校外培训机构办学行为,加强登记、教学、收费、审备等监管工作,开展违法违规举办校外培训机构专项整治。健全政府、学校、家庭、社会共同参与减负的机制,有效减轻义务教育阶段学生过重作业负担和校外培训负担。切实提升学校育人水平,严格落实国家课程标准和课程计划,严禁违规增减课程与课时。全面加强学生作业、手机、睡眠、体质、读物管理。建立政府和家庭合理分担机制,全面开展课后服务,不断提高服务水平。

促进普通高中教育多样化有特色发展。统筹实施教育强国工程、改善普通高中学校办学条件项目,开展“示范高中”“县域优质特色高中”创建工作。加强县域薄弱普通高中建设,建立自治区级示范高中对口帮扶城乡薄弱高中机制,支持每个旗县(市、区)至少办好1所优质普通高中,形成一批课程特色明显、布局合理、充分满足多样化学习需求的特色普通高中。
推动普通高中育人方式改革。强化综合素质培养,全面实施普通高中新课程,使用新教材,加大对新课程新教材国家级示范区和示范校的支持力度,加强特色课程建设。探索“备-教-学-评”一体化教学改革。有序推进选课走班,满足学生不同发展需要。建立专兼结合的指导教师队伍,通过学科教学渗透、开设指导课程、举办专题讲座、开展职业体验等对学生发展进行系列生涯规划指导。遴选认定一批普通高中学科发展示范基地,支持普通高中与高水平大学开展联合培养试点。
进一步提升特殊教育发展水平。实施第三期特殊教育提升计划,以建设培智学校(培智班)为重点,启动实施新一轮特殊教育学校建设,鼓励有需求的20万人口以上旗县(市、区)建设特殊教育学校。进一步改善特殊教育学校办学条件,加强特殊教育资源中心、资源教室建设,保障适龄残疾儿童少年入学,探索完善送教上门、随班就读保障机制,提高送教上门、随班就读教学质量,全面巩固和提高有接受能力的残疾儿童少年义务教育普及水平。推进特殊教育向学前和高中阶段教育延伸,支持有条件的公办幼儿园和普通高中、中等职业学校开设特教班。
3.以增强职业教育适应性为主线推进现代职业教育高质量发展
完善现代职业教育体系。坚持类型教育定位,按照“管好两端、规范中间、书证融通、办学多元”的原则,以标准化建设引领职业教育发展。统筹推进区域内职业院校布局优化调整,强化中等职业教育发展基础,巩固高等职业教育主体地位,推动学历教育与职业培训并举并重。推进中等职业教育和普通高中教育协调发展,促进高中阶段教育职普大体相当。探索推进中职、高职、职业本科等的培养衔接和贯通培养。鼓励高职学校“提质升级”,支持符合条件、办学质量好的高职学校申办职业教育本科专业或申建本科层次职业学校,引导推进地方本科院校转型发展。完善高职学校单独招生制度,推进“文化素质+职业能力”考试招生方式。探索实施职业技能竞赛与升学考试对接的政策。
提升职业教育质量。实施职业教育提质培优行动计划,推动职业教育高质量、类型化发展。实施“中职”强基工程,推进优质中职学校和优质专业建设,新建、改扩建一批中职学校,整合办学质量不高、吸引力不强的“空、小、弱、散”中职学校,重点支持一批旗县级中职学校全面改善办学条件、稳定办学规模、提升办学质量。盟行政公署、市人民政府所在地根据发展需要办好2所以上中职学校。着力支持3所左右中国特色高水平高职学校和专业群建设。实施自治区“双高”计划,支持建设8所左右自治区高水平高职学校和25个左右自治区高水平专业(群)。积极优化专业结构布局,建立发展改革、教育、人力资源社会保障、工业和信息化等部门联动机制,完善依据地区经济社会发展及产业发展需要动态调整开设专业机制,探索建立人才需求发布机制,根据人才需求合理设置专业,适度超前培养新兴产业急需人才。围绕自治区主要产业推进重点专业建设,加强专业群建设,开展“岗课赛证”示范专业建设,形成紧扣产业、突显特色、差异化发展的专业体系。推动“双师型”教师队伍建设,畅通职业院校人才引进绿色通道。建立健全自治区职业院校各类技能竞赛机制。

推动产教融合校企合作。落实自治区职业教育改革发展任务要求,建立健全自治区级产教融合认证制度,开展产教融合型企业培育和认证,定期公布参与校企合作的规模以上企业名单。出台并推动落实“金融+财政+土地+信用”组合式激励政策。建成8个左右示范性职业教育集团,在现有基础上择优共建20个左右自治区级高水平职业教育实训基地、5个左右高水平产教融合实训基地,培育80个左右产教融合型企业。推进现代学徒制,稳步实施“1+X”证书制度试点。鼓励区内外骨干企业与职业院校通过订单等多种形式,开展紧缺工种技能人才定向培养合作。加强职业教育集团和职教联盟建设,推动职业教育协同协作、共同发展。

开展职业技能培训。支持职业院校承担更多培训任务,推进企业需求与职业院校专业特色、培训能力对接,面向在校学生和社会大力开展职业培训,努力使优质职业院校年培训人次达到在校生规模的2倍以上。
4.以深化内涵建设为主线全面推进高等教育高质量发展
加快推进高校分类发展。紧密结合自治区经济社会高质量发展要求,编制全区高校分类发展方案,引导不同类型高校科学定位,鼓励错位竞争、特色化办学和多样化发展。“部区合建”高校以培养学术研究型人才为引领,打造特色鲜明的一流大学;博士学位授予高校以培养应用研究与开发的人才为重点,有效服务自治区经济社会和产业发展重大需求;硕士学位授予高校以培养专门知识和技术应用人才为主体,特色服务区域经济和行业发展;其他本科高校主要以培养技术应用人才为主,服务区域行业企业。编制自治区高校设置规划,通过新建、分立、转设、资源整合等方式,进一步优化高等教育资源配置和高校布局,着力推进质量高、特色强、规模适度高校建设;着眼区域布局、产教融合、办学质量和服务能力,在全区组建3所左右高水平本科职业学校,逐步形成分类规划、分类投入、分类建设、分类指导、分类评价的高等教育治理新格局。
加快推进“双一流”建设和学科布局优化。制定自治区“双一流”建设实施意见,按照“总量适度控制、开放竞争、精准支持、动态调整”的基本原则,开展自治区“一流学科”建设成效评价和动态调整,推动优势特色学科争创国内一流,实现进入全国学科评估前10%的突破。鼓励以自治区经济社会发展重大战略需求为目标,实施学科交叉与融合创新,支持“一流学科”牵头构建跨院系、跨学校、跨区域的学科集群,形成核心竞争力,打造创新高地。积极推进高校博士、硕士学位授予单位和授权点建设,支持内蒙古财经大学、包头医学院、包头师范学院和内蒙古艺术学院博士学位授予单位立项建设工作,支持呼和浩特民族学院、集宁师范学院、河套学院、内蒙古鸿德文理学院硕士学位授予单位立项建设工作。支持高校围绕自治区高质量发展的急需学科和紧缺人才,在能源资源利用、绿色农畜产品、关键工程技术、医疗卫生教育等领域加大博士、硕士学位授权点申报,优先支持专业学位授权点建设申报。

积极推进本科教育提质创新。围绕立德树人根本任务,坚持“以本为本”,推进“四个回归”,全面推进新工科、新农科、新医科、新文科建设,促进“四新”交叉融合,培养“一专多能”“一精多会”的高素质复合型人才,提升高等教育整体质量。全面加强高校课程思政建设,紧紧抓住教师队伍“主力军”、课程建设“主战场”、课堂教学“主渠道”,健全完善所有高校、所有教师、所有课程育人网络,构建全员全程全方位育人大格局。抓住“新时代振兴中西部高等教育”战略时机,加强与东部地区在高校人才培养、师资交流、产学研用等方面的合作交流,持续拓展与中西部地区、东北三省等地方区域合作,激发区内高校内生动力,增强自主创新和服务高质量发展能力。深化新时代教育评价改革,发挥本科教育教学评估导向和激励功能,引导高校聚焦本科教育教学质量,确保人才培养中心地位和本科教育教学核心地位。推动本科专业设置管理机制改革创新,指导推动各高校健全完善专业优化、调整、升级和新建工作机制,加快设置急需紧缺、优势突出、特色鲜明的专业。

全面提升高等教育改革创新水平和人才培养质量。积极发展研究生教育,深化研究生考试招生和培养模式改革,加强复试过程科研创新能力和实践能力考察,进一步分类完善培养体系,科学修订培养方案。推动科教融合,推进硕博贯通培养,强化基础学科的原始创新力。深化产教融合,积极推进联合培养基地和“行业产业导师”建设,切实提升专业学位研究生实践创新能力。加强课程教材建设,完善课程设置和教学内容审批机制。推进培养质量监控体系建设,完善分流选择机制,强化研究生培养全过程管理。落实导师立德树人职责,完善导师岗位管理机制和育人成效评价机制。做好2020-2025年学位授权点周期性合格评估工作。继续实施少数民族高层次骨干人才计划。调整优化高等学校民族语言授课学科专业结构,加强理工农医应用型人才培养。继续实施“六卓越一拔尖”人才培养计划2.0,深化本科教育教学改革,全面提高人才培养质量。落实普通高校本科专业类教学质量国家标准,对标对表规范修订人才培养方案。凝练专业办学特色和优势,以一流专业建设辐射引领本科专业建设水平整体提升。做好马克思主义理论研究和建设工程重点教材统一使用工作,推动教材体系向教学体系转化。深化产教融合,推动高校探索现代产业学院、未来技术学院建设模式,培养高素质应用型、复合型、创新型人才。深化创新创业教育改革,推动高校健全创新创业教育教学体系和实践平台。引导教师潜心育人,加强基层教学组织建设,以组织创新带动人才培养模式全方位深层次变革。加强学风建设,教育引导学生爱国、励志、求真、力行。

5.以完善教育服务体系为主线推进终身教育高质量发展
发挥学校教育体系的主导作用,融合多种学习场景,有效衔接各学段的育人目标、课程标准、培养方案,探索适应终身学习的教学方式。推动继续教育转型发展,提高高等教育学历继续教育质量,探索高等教育、职业教育和继续教育融合发展。引导职业院校面向企业职工、农牧民工、新型农牧民和退役军人等重点人群开展培训,鼓励职业院校做好农村牧区转移劳动力培训。依托内蒙古开放大学和各普通高校建立终身教育网络体系,加快推进老年教育、社区教育、残疾人教育发展。加快学分银行建设,开展学分互认试点,实现学历教育与非学历教育学分的有机衔接。广泛开展全民终身学习活动,推动学习型社会建设。

第四章 重点举措
第一节 着力加强教育服务能力
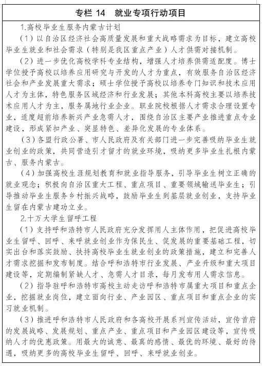
1.提升服务乡村振兴水平
巩固教育扶贫成果。落实“四个不摘”要求,持续做好控辍保学工作。深入实施义务教育薄弱环节改善与能力提升工作,着力提高乡村学校办学水平。做好易地扶贫搬迁后续教育扶持,保障搬迁户适龄儿童少年就近入学。精准实施农村义务教育学生营养改善计划,不断提高学校食堂供餐比例和供餐能力。在脱贫地区实施国家和自治区公费师范生计划、优师培养计划,继续落实农村义务教育阶段学校教师特设岗位计划、中小学幼儿园教师国家级培训计划、原集中连片特困地区乡村教师生活补助政策,加强乡村教师队伍建设。
加快乡村振兴人才培养。大力发展现代农业职业教育,支持高等学校、中等职业学校加强涉农、涉牧和现代服务业学科专业建设,加快乡村振兴急需紧缺人才培养,加强脱贫地区职业院校基础能力建设,开展职业技能培训,加快培养现代农牧业专业人才、经营人才和新型职业农牧民,提升农牧区人力资源开发水平。推进涉农科技成果转化,培育乡村发展新动能。
2.提升高校科技服务水平
提高高等学校科技创新治理能力。改革高等学校教师科研评价制度,推进科研诚信体系建设,严肃查处学术不端行为。健全高等学校科技成果转化体系,以提升专利质量为导向,推动高等学校建立健全知识产权全流程管理体系,加强专业化知识产权运营与技术转移人才队伍培养。建设2个左右省部级高校知识产权信息服务机构,为高校科技创新提供服务。
优化高等学校科技创新平台体系。紧紧围绕构建新发展格局发挥科技创新的战略支撑作用,支持高校与企业、科研院所共建重点实验室,支持高校在企业建立研发和成果转化基地,引导产学研协同创新。重点支持省部共建国家重点实验室和省部共建协同创新中心建设。推动农业、能源、制造、工程、信息、资源、环境等学科创新平台建设。建设省部级重点实验室、工程研究中心和协同创新中心30个左右。
加强高等学校科学研究。集聚形成高水平创新团队,建设重大科技基础设施,培育基础研究项目,培养科技创新人才。优化高等学校基础研究创新环境,引导和鼓励青年科研人员潜心研究,提升原始创新能力。推进应用技术研究,以市场技术需求为研究方向,促进科技成果实现转移转化。以国家和自治区战略需求为导向,依托高等学校规划建设2个左右具有示范效应的前沿科学中心。
繁荣哲学社会科学。坚持马克思主义在我国哲学社会科学领域的指导地位,深入贯彻落实高等学校哲学社会科学繁荣计划,设立一批哲学社会科学领域研究专项项目。完善哲学社会科学研究创新平台体系,打造一批人文社会科学重点研究基地、专题数据库和实验平台。培育建设5个左右高校新型智库,提高战略问题和公共政策研究水平。

3.提升数字教育共享水平
加快教育“新基建”工程。积极落实教育部推进教育“新基建”构建高质量教育支撑体系攻坚行动,加快推进教育专网建设,构建以网络、数据、硬件、软件、平台、应用、标准、安全为主体的教育信息化高质量发展支撑体系,推进“互联网+教育”大平台建设。
推进数字校园建设。依据教育部数字校园建设规范,推进数字校园建设。建立政府主导、企业参与、学校受益的多级联动建设与服务保障体系,推进智能教室、智能实验室、智能图书馆等建设。建设10所左右高等教育数字校园标杆学校、40所左右职业教育数字校园标杆学校,重点支持100所左右中小学数字校园建设。
强化数字教育资源供给。加大在线教育资源研发和共享力度,推进“线上+线下”教学融合。统筹推进“三个课堂”建设与应用,开通全区中小学生“优课在线”平台,通过教育云平台和内蒙古有线电视优课在线频道,满足学生个性化、多元化学习需求。
提升网络安全治理能力。落实等级保护要求,完善教育信息系统资产台账,建设自治区教育系统网络安全监测平台。加强网络安全人才队伍建设,鼓励高等学校、职业院校加强网络安全等相关学科专业建设,增加网络安全人才供给。
4.提升教育交流合作水平
推动国内教育交流合作。服务黄河流域生态保护和高质量发展、促进西部开发、东北振兴、京蒙协作、沪蒙合作等国家重大战略和自治区工作部署,充分利用我区地域优势、资源禀赋和发展定位,坚持优势互补、互惠互利、平等合作、共同发展,加强与沿海发达地区、沿黄经济带和中西部地区、东北三省等地教育合作交流。深入推动学校结对合作,深化校际之间的合作交流。支持学科相近、地缘相近的高校集群发展,实现集群内的课程互选、学分互认、教师互聘。积极探索区域教育协同发展模式,推动区域间人才培养、教师培训、信息化建设、产学研合作、学生就业等协调联动,依托城市优质学前教育、中小学资源,鼓励学校跨区域帮扶,协同扩大优质教育供给,促进教育均衡发展。
扩大国际教育交流合作。深入贯彻落实教育部等8部门《关于加快和扩大新时代教育对外开放的意见》,发挥我区地缘等优势,主动服务“一带一路”教育行动计划和中蒙俄经济走廊建设,积极搭建我区教育国际合作交流平台,助力打造中外人文交流品牌项目。围绕提质增效,促进双向留学教育高质量、内涵式发展。积极培育“留学内蒙古”品牌,完善招生机制,优化留学生就读学科专业结构,全面提升我区来华留学教育质量。发挥国家公派出国留学引领作用,培养更多复合型、创新型高层次国际化人才。坚持以人文交流为纽带,丰富中外教育人文交流。稳步推进中外合作办学,鼓励和支持我区高校引进外国优质资源。探索“走出去”办学,鼓励我区高校依托自身优势稳妥开展境外办学。借助产学研用合作会议平台,深化中外导师联合培养研究生工作。充分发挥高校主体作用,推动国际中文教育转型升级。坚持互学互鉴,支持高校建设国别区域研究中心,推动国别区域研究。
5.提升学生就业创业服务水平
突出就业育人实效。以职业生涯规划教育为引领,加强对学生的思想教育和就业教育,引导毕业生到基层就业创业、到新兴业态从业、到国家重大工程重点项目重要领域就业。
强化就业渠道建设。加强各行业主管部门、地方政府、各大企业的协作,扩大特岗计划、科研助理、基层教师、医生、社区服务人员、毕业生应征入伍等项目招募规模,落实好升学和高职扩招专项任务。广泛开展委托培养、定向培养、订单定制培养,挖掘和拓展区内外就业岗位和资源,为毕业生提供更加多元的就业选择。
加强创新创业工作。大力开展创新创业教育,促进创新创业教育与专业教育深度融合,推动“互联网+”大学生创新创业大赛深入开展。汇集校内外资源,建立众创空间和创新创业孵化基地,强化创新创业实践教育,通过支持创新创业,有效带动就业。制定吸纳学生参加科技创新活动的政策,带动研究生、本科生参与科技创新活动,并依托科技创新项目实施和成果转化进行创业就业。
提升指导服务能力。推动完善政府、企业、学校在大学生就业创业、实习实训等环节的合作与支持机制。健全就业创业教育课程体系,促进专业教育与就业创业教育有机融合,把就业创业能力培养融入人才培养的全过程。实施高校就业创业指导队伍能力提升计划,建立就业创业导师库,完善就业创业指导服务体系。
提升就业信息化水平。完善北疆就业云平台建设,推进“就业+互联网”服务。做好就业状况动态监测,完善就业状况反馈机制,以就业引导高校优化招生、专业结构、人才培养模式改革,推进学生高质量就业。

6.提升家庭经济困难学生精准资助水平
完善从学前教育到高等教育全学段的学生资助政策体系,保障家庭经济困难学生顺利完成学业。完善精准识别工作机制,建立动态调整的家庭经济困难学生认定标准。推进学生资助管理信息系统的应用,加强与民政、乡村振兴、残联、工会等部门信息数据的对接与共享,实现对家庭经济困难学生资助全覆盖。开展学生诚信、感恩教育活动,引导家庭经济困难学生树立正确的人生观、价值观,激发内在动力,培养受助学生自立自强、诚实守信、勇于担当的良好品质。积极构建物质帮助、道德浸润、能力拓展、精神激励长效机制,形成“解困、育人、成才、回馈”良性循环。
第二节 着力深化教育领域改革
1.深化新时代教育评价改革
改革学校评价。完善幼儿园保教质量评估自治区级标准,指导旗县级相关部门将各类幼儿园纳入质量评估范畴,定期向社会公布评估结果。制定自治区县域义务教育质量、学校办学质量和学生发展质量评价配套细则及质量评估监测工作方案,强化过程性和发展性评价,加强监测结果运用。组织开展普通高中办学质量评价,重点关注综合素质评价、学生发展指导、优化教学资源配置、选课走班等内容。落实中等职业学校办学能力评估和高等职业院校适应社会需求能力评估,扩大行业企业参与职业学校评价,行业企业参与制定专业人才培养方案。推进高校分类评价,改进本科教育教学评估和学科评估,改进师范院校评价。
改革教师评价。突出教育教学实绩,把认真履行教育教学职责作为评价教师的基本要求。建立中小学教师教学述评制度,述评情况纳入教师考核内容。完善中小学教师绩效考核办法,绩效工资分配向班主任、教学一线和教育教学业绩突出的教师倾斜。建立健全“双师型”教师认定、聘用、考核等评价机制,突出职业教育教师实践技能水平和专业教学能力等方面的评价。落实教授为本科生上课制度,将承担本科生教学任务作为教授聘任的基本条件,明确最低课时要求,确保教学质量。改进高校教师科研评价,突出质量导向,不得将论文数、项目数、课题经费等科研量化指标与绩效工资分配、奖励挂钩。
改革学生评价。探索学生、家长、教师、社区等多方参与评价的有效方式,客观记录学生品行日常表现和突出表现。建立健全学生体质健康监测办法,将达到国家学生体质健康标准要求作为教育教学考核的重要内容,完善学生体育和体质健康监测发布机制。把音乐、美术等艺术课程以及参与学校组织的艺术实践活动情况,纳入中小学生综合素质评价。实施中小学艺术素质测评,将测评结果纳入初中、高中学生综合素质评价。探索建立劳动清单制度,明确学生参加劳动的具体内容和要求。推进学士学位论文(毕业设计)抽检工作,健全博士、硕士学位论文抽检制度,完善实习(实训)考核办法。
2.深化考试招生改革
规范中小学招生管理。全面实行义务教育阶段免试就近入学、阳光招生、阳光分班政策。加强民办义务教育学校招生管理,实行与公办学校同步招生。推进基于初中学业水平考试成绩、综合素质评价相结合的高中阶段学校招生录取方式改革。建立盟市普通高中与中职学校统一招生平台,促进普通高中教育和中职教育相互融通。
推进高考综合改革。启动内蒙古高考综合改革,完善高中学业水平考试,规范高中学生综合素质评价,建立依据统一高考和高中学业水平考试成绩,参考综合素质评价的多元录取机制。完善我区高考加分政策。积极开展艺术、体育等特殊类型考试招生改革。加快推进职业院校分类考试,健全高职单独考试招生、中高职和职业本科衔接招生、普通专升本招生、第二学士学位招生等考试、录取机制。加强命题队伍和命题基地建设。做好研究生考试招生工作。健全分类考试、综合评价、多元录取、严格监管的研究生考试招生制度体系。
3.深化“放管服”改革
推进精准放权。制定《内蒙古自治区普通高校人员总量管理试点方案》,遴选条件成熟的高校开展试点;在学科专业设置、学位授予权、招生规模、科研项目评审等方面进一步向高校放权。推动地方根据管理权限,逐步向中小学校、职业学校岗位设置、人员招聘、职称评审、经费使用、绩效分配、设施设备配备、资产处置等方面放权。
推进科学监管。深化教育部门行政审批制度改革,健全许可事项的审批程序和工作流程,实现一站式办理。加强事中事后监管,创新监管方式和手段,大幅减少对学校的各类检查、评估、评价。探索负面清单管理。
推进优化服务。健全基本服务制度,全力推行“大厅办”,全面实现“网上办”,有序推进“掌上办”,完善预约、帮办、联办以及错时、延时服务等工作机制,让“数据多跑路、群众少跑腿”。
4.深化治理体系改革
积极转变政府管理方式。厘清教育管理部门监管事权,提高通过大数据、信息化手段实施监管的水平。创新教育质量评价和监管方式,健全学校教育诚信体系,落实教育服务认证制度,积极引入第三方教育评价机构,有序引导社会参与教育治理。加强教育政策研究,支持建设一批高水平教育智库,健全教育战略咨询机制,加强对重大教育问题的理论和实证研究。
建立完善学校治理体系。推进学校建立以章程为核心的制度体系,完善学校决策与执行机制,提高学校办学活力和自我监管能力。强化高校学术委员会制度,构建良好学术治理体系。强化职业学校行业企业参与的理事会制度,促进产教融合。推进中小学家长委员会制度建设,提升管理民主化水平。探索依据大数据分析推动学校管理精准化、科学化的有效方式。
不断提高依法治教水平。贯彻落实《内蒙古自治区教育条例》,积极发挥学校在推进法治社会建设中的作用,把依法治理效能作为考核的重要指标,提升学校依法治校的意识与能力。进一步加强高等学校法治工作,以法治思维和法治方式引领、推动、保障学校改革与发展。完善师生权益保障机制,建立未成年学生学校保护机制,依法治理“校闹”。加强教育行政执法工作,推动执法力量下沉。
第三节 着力强化教育基础保障体系建设
1.健全完善教育统筹发展机制
加强统筹配合。聚焦加强党对教育工作的全面领导,完善党委领导、政府抓总、部门协调、分工负责、相互配合的工作机制。各级党委、政府把推进教育现代化作为重大战略任务,加强对本地区教育工作的统筹领导。各部门根据职能分工,主动履职履责,因地制宜科学制定阶段性发展目标和工作任务,明确时间表、路线图、任务书。各级党委教育工作领导小组成员单位、相关部门间加强协调配合,建立共同研究保障教育发展的机制。
强化督查保障。组织开展规划年度执行情况监测和中期评估,及时总结新经验、发现新问题、解决新情况,推动各项目标任务落实。不断加大教育保障力度,确保重点领域投入,有效破除教育领域体制机制障碍,促进教育资源优化配置。
严格落实责任。坚持底线思维,增强风险意识,提高政治敏锐性和警觉性,着力防范化解教育领域重大风险。坚持问题导向,着力解决教育领域存在的突出问题、人民群众关注的热点问题,切实增强人民群众的教育获得感和满意度。
强化政策配套。提高政策供给水平,在高质量发展上凝聚共识,在体制机制上寻求突破,在重点工作上持续发力,以思想再解放、理念再更新引领教育工作取得新进步。
2.健全完善教师队伍建设机制
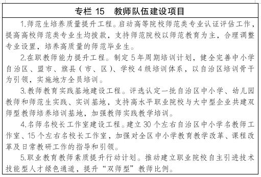
加强师德师风建设。全面落实新时代教师职业行为十项准则,持续开展“强师德、铸师魂”系列活动,把师德表现作为教师资格认定和定期注册、绩效考核、职称评审、岗位聘用、评优奖励、各类评审及申报人才计划的首要条件。健全教师荣誉制度,加大师德先进典型评选树立、宣传、表彰、奖励力度。建立完善教师招聘录用前思想政治表现和违纪违法情况考察制度。建立师德考核档案和教师个人信用记录及信息共享平台,实行师德考核负面清单制度。完善师德失范惩处机制,加大对中小学在职教师有偿补课、线上收费补课、组织或参与校外培训机构补课和高校教师学术不端等突出问题的惩处力度。健全教师减负长效机制,推动地方切实落实中小学教师减负清单,使教师能够潜心教书育人。
提升教师培养培训质量。加强师范生培养院校建设,普通高等师范院校师范类专业在校生原则上不低于总在校生人数的60%。提高师范生培养层次,扩大专科以上层次幼儿园师资培养规模,加大本科以上层次义务教育阶段师资培养和研究生层次高中阶段师资培养力度。改革师范生招生制度,实行师范专业提前批次录取,允许优秀非师范专业学生入校后通过二次选拔方式进入师范专业学习。建立完善高等学校师范专业认证制度,全面推进师范类专业认证,提高师范生培养质量。推动盟市建设师范生实践基地,建立一批自治区教师教育实践基地。健全完善中小学教师四级培训体系,完成中小学教师每5年不少于360学时的全员分类分层分级培训,全面落实新教师入职岗前培训制度,全面开展职业院校专业课教师每年至少一个月在企业或教师实训基地跟岗实践。
优化教师资源配置。健全学前教师保障机制,完善公办幼儿园机构设置和编制管理制度,合理核定公办幼儿园教职工编制,严格要求幼儿园教师持证上岗,严把幼儿园教师准入门槛。全面推进义务教育阶段教师“县管校聘”改革,推进城乡义务教育阶段学校教师校长交流轮岗,实施自治区“公费师范生培养”和“优秀师资培养”计划及“特岗计划”,优化乡村教师队伍结构。全面加强幼儿园教师队伍建设。严格依标配备教职工,及时补充公办园教职工,严禁“有编不补”、长期使用代课教师;民办园按照配备标准配足配齐教职工。建立健全职业院校自主聘任兼职教师办法,推动企业工程技术人员、高技能人才和职业院校教师双向流动,实现专业教师主要从具有3年以上企业工作经历并具有高职以上学历人员中公开招聘,着力提升“双师型”教师比例。全面推行中小学教师资格“国考”和定期注册。全面实行中小学教师编制定期动态调整制度,全面落实旗县(市、区)教育部门在核定编制总量内统筹调配使用后备案机制,建立中小学教师编制“周转池”,保障阶段性用编需求。自治区教育、编制、财政、人力资源社会保障等部门制定出台高校人员总量管理试点方案,全面推行高校人员总量管理。
完善教师待遇保障。全面落实义务教育教师与公务员工资联动长效机制,保障义务教育教师平均工资收入水平不低于当地公务员平均工资收入水平。依法保障民办学校教师地位和待遇。推动建立乡村教师生活补助制度,在职称评聘、表彰奖励等方面向乡村青年教师倾斜。推动职业院校改革校企合作、技术服务、社会培训、自办企业等,所得收入按一定比例作为绩效工资来源。
强化高校高层次人才培养引进使用。落实“一心多点”人才工作新格局部署要求。完善高校柔性引才工作办法,推动“两院”院士引进工作。支持高校在京津冀、长三角、粤港澳大湾区等地区建设人才工作联络点,对重点引进人才实行“一事一议”。充分发挥自治区“草原英才”工程、“新世纪321人才工程”“名师工程”等重点人才培养项目作用,打造一批学科领军人才和创新团队。建立健全“产学研地”人才合作机制,鼓励高层次人才团队积极参与地方经济社会建设。实施科研团队带头人负责制,完善绩效考评制度,促进高层次人才培养。

3.健全完善教育经费投入使用管理机制
完善教育投入保障机制。坚持财政资金投入优先保障教育投入,完善财政教育投入指标体系、责任体系、标准体系、政策体系、制度体系,努力加大教育投入,确保各级财政一般公共预算教育支出逐年只增不减,确保按在校生人数平均的一般公共预算教育支出逐年只增不减。进一步健全完善各级各类教育生均拨款制度体系、家庭经济困难学生资助政策体系,推动落实生均拨款标准、学生资助标准、教育收费标准动态联动调整机制。坚持教育公益属性,完善国家、社会和受教育者合理分担非义务教育培养成本的机制。进一步加强和规范教育收费管理,完善教育收费政策体系、制度体系、监管体系,提升教育收费治理能力。鼓励扩大教育社会投入,逐步提高教育经费总投入中社会投入所占比重。
优化教育经费投入结构。加大教育经费统筹力度,整合优化经费使用方向,推动教育经费使用结构重心从规模扩张向质量提升、结构优化转移,从硬件设施建设向教育教学改革和教师队伍建设等转移,向关键领域和困难地区、薄弱环节倾斜。把义务教育作为教育投入的重中之重,巩固完善城乡义务教育经费保障机制。健全学前教育成本分担机制,科学核定办园成本,以提供普惠性服务为标准,合理确定分担比例,逐步提高公办幼儿园生均公用经费基准定额和普惠性民办幼儿园补助标准。健全普通高中生均公用经费拨款制度,全面落实每生每年1000元以上标准要求,推动改善普通高中教育教学条件。完善落实职业教育生均拨款制度,适时提高生均拨款水平,探索基于专业大类的差异化拨款办法。完善高校财政拨款制度,推动实现高等教育内涵式发展。持续加大教育教学改革投入,切实提升各级各类教育教学质量。
提高教育经费使用效益。全面实施预算绩效管理,建立覆盖教育经费投入使用管理全过程的绩效管理机制,加强责任约束,注重结果导向,强化评价结果应用。根据评价结果及时调整经费投入结构,管好用好教育经费。完善教育经费统计体系,加强教育经费执行情况监测监督。提升高等学校财务治理能力和水平,建立总会计师制度,加强内部控制机制建设。完善教育内部审计工作机制,创新审计方法,丰富审计类型,强化审计结果运用,推动形成内部监督合力。推进学校财务信息公开,主动接受社会监督。坚决落实政府过紧日子要求,坚持厉行勤俭节约办教育,严禁超标准建设豪华学校。
4.健全完善育人环境协同机制
强化校内校外协同。丰富学生校外素质教育内容和形式,加强校外教育与学校教育、家庭教育有效衔接,在全社会推进树立科学的成才观、教育观,缓解社会教育焦虑,营造良好教育生态。
强化家校协同。进一步增强家庭教育指导的针对性和有效性,推动学校利用家长学校、家长委员会、家长会等途径密切家校合作,广泛深入宣传家庭教育的科学理念和知识,帮助家长树立正确教育观念,推广正确的家庭教育方法,进一步发挥好家庭第一课堂的重要作用,形成家校协同育人机制,营造协同育人良好环境。
强化部门协同。构建部门协同工作机制,加强家庭教育场所建设,推动形成全社会关注家庭教育良好氛围。统筹发挥校内外自然资源、红色资源、文化资源、体育资源、科技资源、国防资源和企事业单位资源的育人功能,推动公共图书馆、文化馆、博物馆、美术馆、科技馆、青少年校外活动场所、研学旅行基地等免费或低收费向学生开放,支持有条件的学校资源向社会开放。
5.健全完善教育督导体制机制
完善教育督导机构设置。完成自治区、盟市、旗县(市、区)政府教育督导委员会及办事机构设置,充实教育督导力量,构建各级政府分级教育督导机制,推动教育督导机构独立行使职能,建设自治区教育督导信息化管理平台,全面开展督政、督学和评估监测工作。制定《教育督导工作经费管理办法》,推动旗县级以上人民政府将教育督导工作经费纳入本级财政预算,保障教育督导工作条件。到2025年,形成全面覆盖、运转高效、结果权威、问责有力的教育督导体制机制。
规范教育督导运行机制。制定《内蒙古自治区教育督导条例实施办法》,建立教育督导联席会议制度,健全各级教育督导机构工作规程,明确相关单位工作职责,规范工作程序,完善督导流程,形成统一协调、分工负责、齐抓共管的工作格局,进一步提高教育督导科学化、规范化水平。
强化教育督导结果运用。制定《教育督导问责实施办法》,规范教育督导报告和反馈制度、整改和复查制度、激励制度、约谈制度,探索建立委托第三方机构和社会组织评估监测机制,强化互联网、大数据监测、媒体监督和行政问责,推动教育督导“长牙齿”。
加强教育督导队伍建设。充实督导力量,完善督学准入制度,制定《教育督学管理办法》,健全督学聘用和管理制度,落实督学聘用(任)规定,建立健全督学培训机制、激励和退出机制,按照“讲政治、懂教育、敢担当”的要求,选好、配好、用好督学队伍,提高督学专业化水平。
6.健全完善教材审查管理机制
完善管理体制。加强党对教材工作的全面领导,坚持将育人为本作为教材建设的基本原则,提高教材建设科学化、规范化水平。建立健全我区教材管理体制,完善教材建设体系,落实国家分级负责管理制度。充分发挥自治区教材委员会及教材管理专门机构领导、统筹、协调教材建设作用,切实提高我区教材工作水平。推动各盟市成立教材选用委员会,各高校成立教材委员会。
细化管理制度。严格落实国家和自治区教材管理办法及细则,压实各级教育行政部门和高校主体责任,坚持“凡编必审”“凡选必审”,切实提升教材管理精细化水平。健全完善涉意识形态属性较强的地方课程教材“出版单位自查、自治区教材编审中心审核、自治区教育厅党组审议、自治区党委宣传部审核、自治区教材委员会终审”的五级审核机制。
建设编审队伍。建立自治区教材编审专家库,确保课程教材专业队伍相对稳定。坚持培养和培训并举,加快打造一支立场坚定、业务精湛、结构合理、学风优良的高素质专业化教材编审队伍。
优化教材使用。制定适合中小学课程教学的教材目录,加强对地方课程教学用书的管理。依照国家教材目录,规范民族语言授课学校教学用书目录。加强对高等学校、职业院校的教材管理。严格落实高校使用“马克思主义理论研究和建设工程”教材,做到应用尽用。
第五章 组织保障
第一节 加强党对教育工作的全面领导
1.全面强化政治建设
坚决贯彻落实党中央决策部署和自治区党委工作安排,指导全区各级教育行政部门和各级各类学校的党组织增强“四个意识”、坚定“四个自信”、做到“两个维护”,坚定不移维护党中央权威和集中统一领导,自觉在政治立场、政治方向、政治原则、政治道路上同党中央保持高度一致。
2.全面强化领导机制建设
建立健全各级党委教育工作领导机构,加强地方各级党委教育工作领导小组建设,建立党委统一领导、党政齐抓共管、部门各负其责的教育工作领导体制,推动成立盟市、旗县(市、区)教育党工委,明确职能职责,完善运行制度,加强工作保障,坚持党管办学方向、管改革发展、管干部、管人才,牢牢掌握党对教育工作的领导权,使教育系统成为坚持党的领导的坚强阵地。
3.全面强化制度建设
完善党组织领导下的校长负责制,推动教育系统建立“不忘初心、牢记使命”的制度。加强对中小学校党建工作的分类精准指导,促进中小学校党建与教育教学深度融合。全面落实教育领域意识形态工作责任制,加强重点阵地、重点人、重点环节管理,推动意识形态内部巡察和风险隐患排查制度化、常态化。旗帜鲜明反对和抵制各种错误观点,确保意识形态安全。强化高等学校报告会、研讨会、论坛、杂志、报刊等阵地管理,坚持教育与宗教相分离的原则,抵御和防范校园传教、宗教渗透。压实全面从严治党主体责任,督促指导各级教育行政部门和各级各类学校党组织制定责任清单、完善责任链条、细化责任分工,不断推动教育系统各级党组织全面进步、全面过硬。
第二节 加强党的基层组织建设
1.坚持统筹推进
深入落实新时代党的建设总要求和新时代党的组织路线,落实“五化协同、大抓基层”部署要求,坚持系统化谋划、制度化规范、标准化建设、项目化推进、信息化支撑,不断提升全区教育系统基层党组织建设的质量和水平。
2.坚持突出重点
贯彻落实《中国共产党普通高等学校基层组织工作条例》,深入开展“三抓三促进”行动和“对标争先”建设计划,实施高校党组织强基工程,完善高校党委、院系党组织、师生党支部、党员四位一体的高校党建工作体系。在公办中小学校全面推行党组织领导下的校长负责制,实施党组织等级评定和党员名师工程。抓好民办学校重点任务落实,优化工作机制,选优配强民办高校党组织书记,实现党的组织从有形覆盖向有效覆盖转变。做好在青年教师和学生中发展党员工作。将共青团、少先队工作纳入学校党建工作总体规划,强化党建带团建队建,推进党、团、队一体化建设。深化教育系统政治巡察工作,持之以恒正风肃纪,深入推进教育系统党风廉政建设和反腐败斗争,营造风清气正良好教育生态。
3.坚持强化功能
实施基层党建质量提升攻坚行动,推进“两学一做”学习教育常态化制度化,坚持“三会一课”制度,推进教育系统党的基层组织设置和活动方式创新,扩大党的组织覆盖和工作覆盖,充分发挥基层党组织战斗堡垒作用。加强基层党组织带头人队伍建设,定期开展中小学、民办学校和高等学校党组织书记网络示范培训和集中轮训,深化高等学校教师党支部书记双带头人培育工程。指导开展各级各类学校基层党组织书记抓党建述职评议考核工作。落实《高校学生社团建设管理办法》,不断加强和改进高校统战工作,以基层党建带动工会、共青团、妇联等群团组织和学生会组织、学生社团建设。
第三节 加强高素质专业化干部队伍建设
1.加强思想淬炼
教育引导全区教育系统广大党员干部用习近平新时代中国特色社会主义思想武装头脑、指导实践、推动工作。持续深入实施习近平新时代中国特色社会主义思想教育培训计划,加强党委(党组)理论学习中心组学习,列入各级各类教育系统主体班次的必修课,有针对性地举办党性教育专题培训班,引导广大党员干部把理想信念建立在对科学理论的理性认同上,切实在学懂弄通做实上下功夫。
2.加强政治历练
不断提升全区教育系统广大党员干部政治判断力、政治领悟力、政治执行力。突出政治考核引领作用,坚持把政治建设摆在首位,着重了解党员干部贯彻落实习近平总书记重要讲话重要指示批示精神情况,着重考察干部在重大任务、重大斗争、关键时刻的现实表现,切实考准考实干部的政治素质,引导和推动各级领导班子和领导干部带头增强“四个意识”、坚定“四个自信”、做到“两个维护”。组织开展领导干部“旗帜鲜明讲政治”专题培训,严格执行《新形势下党内政治生活若干准则》,指导各级党组织落实好组织生活会、民主评议党员、谈心谈话、主题党日、领导干部过双重组织生活等制度。
3.加强实践锻炼
推动全区教育系统广大党员干部在重大斗争和复杂环境中担当尽责、增长才干。加强各级各类学校领导班子建设,优化干部队伍结构,推动优秀干部到地方挂职,提高从全局高度分析、思考和处理实际问题的能力。动员引导各级教育系统党员干部在重大斗争、复杂环境中经受历练、锤炼意志,在处理重大事件、防范重大危机中提升治理能力和治理水平。探索破除干部流动、使用、发挥作用的障碍,加大学校之间、校地之间、教育部门和学校之间干部交流力度,促进干部多岗位实践锻炼,发挥专业特长,丰富工作阅历,激发进取精神。
4.加强专业训练
不断提升全区教育系统广大党员干部专业素养。围绕推动教育高质量发展,组织全区教育系统领导干部“奋进新时代”系列学习讲座,定期举办高校党委书记、校长读书班,开展中小学党组织负责人、校长专题研习等能力素质提升培训,帮助党员干部夯实理论和业务基础,开阔眼界格局,培养战略思维。有序开展党员干部赴区外实地观摩交流,学习借鉴发达省区教育领域成功经验,探索更加符合内蒙古自治区教育高质量发展的新路子、新模式。将党建工作与教育教学工作多元有效结合,全面提升党员教师的能力素质。
第四节 加强抓落实长效机制建设
1.完善责任分工机制
加强教育行政部门职能职责动态调整,建立从宏观到微观、从计划到执行的完整责任体系,健全科学分工、紧密协作的工作机制,制定问题清单、任务清单、措施清单、责任清单,形成一级带一级、一级促一级、一级督一级的工作格局,层层压实责任。
2.完善统筹协调机制
健全教育系统内部沟通协调机制,深化内部机构整体协作;加强政策研究和衔接,合理确定发展目标、发展步骤、政策措施,在政策导向、具体要求上保持贯通一致。健全跨职能部门配合联动机制,充分依托各级党委教育工作领导小组、政府教育督导委员会等机制,统筹抓好落实。健全地方教育统筹工作机制,建立履行教育职责评价机制,强化推动落实作用。
3.完善法治保障机制
坚持“法定职责必须为,法无授权不可为”,坚决纠正不作为、乱作为。科学编制权责清单,明确落实责任主体和职责范畴。做好重点领域教育法律法规规章梳理和汇总,全面清理规范性文件,健全规范性文件制定程序,建立合法、科学、明确、系统的规则制度体系。深化教育行政执法体制机制改革,健全执法责任制和执法监督机制。深入开展法治宣传教育,大力提升教育及相关法律法规政策的社会知晓度。
4.完善督查督导机制
建立教育系统工作自查制度,及时发现问题和漏洞,及早纠偏纠错,健全反馈报告制度。加强和改进教育领域督查工作,健全联合督查、调研督查、落实报告、核查复核、督促整改等制度,构建年初有分解、定期有调度、中期有推进、专项有督查、年底有考核的督查模式。实施“阳光督办”机制,将督办事项和办理情况以适当方式公开,实施台账化管理,坚持跟踪问效。健全督导机制,积极探索“互联网+督查督导”模式,统筹督查督导工作。探索建立教育系统督查专员制度,加强和充实督查督导力量。
5.完善评估监测机制
推进教育大数据平台建设,提升教育统计水平,构建可记录、可监控、可检查、可追溯的监测系统。深化“双随机、一公开”监管,抽查情况及查处结果及时向社会公开。鼓励和培育第三方专业机构,将委托专业机构和社会组织开展教育评价纳入政府购买服务范围。完善监测评估体系,定期发布监测评估报告。开展规划年度监测、中期评估和终期总结。
6.完善宣传奖惩机制
加强宣传引导和学习借鉴,大力推广区内外先进经验,把好的做法和经验转化为推动工作的有效举措。进一步健全通报制度,建立健全约谈和问责机制,全力推进教育事业高质量发展。
是否“确认”跳转到登录页?